原標題:新鮮出爐!煙臺市“五一”文旅系列活動詳情
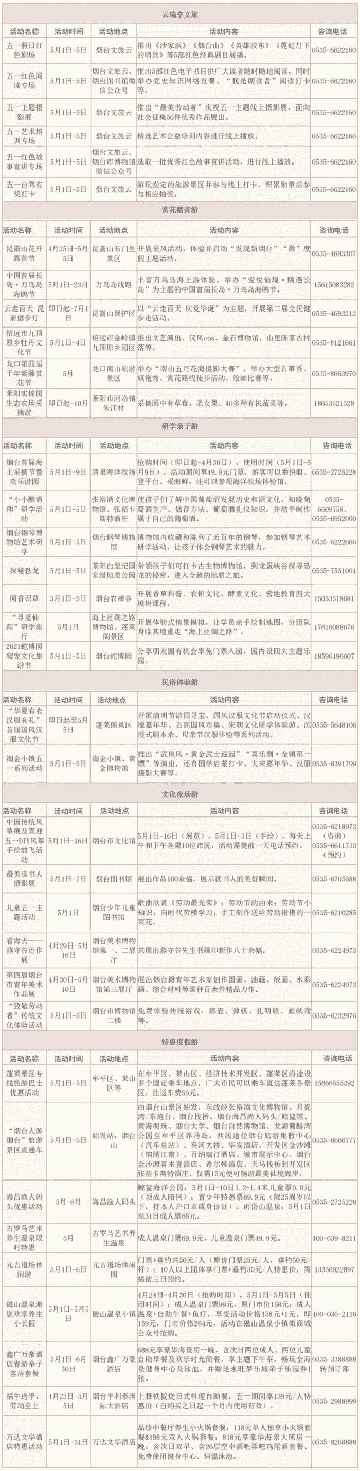
“五一”小長假,煙臺市文化和旅游局圍繞學黨史、悟思想、辦實事、開新局,推出以“膠東紅潮致敬百年”為主線,以“春風行動溫暖基層”為重點,以云端享文旅、賞花踏青游、研學親子游、文化夜場游、民俗體驗游、特惠度假游等“六大系列活動”為補充的300余項文旅活動,邀請廣大市民游客共赴一場五月的文旅盛會。
“一條主線”:膠東紅潮致敬百年

“一個行動”:春風送暖溫暖基層

“六大系列活動”

為確保安全,以上文旅活動可能因天氣、特殊活動、客流量飽和等原因調整舉辦時間、具體項目或開閉園時間等,請以各文旅企業、公共場館微信公眾號和當天現場公告為準。







