原標題:首屆煙臺市民文化節第一批合作伙伴公布
近日,首屆“煙臺市民文化節”活動項目和合作伙伴征集活動正式結束,經煙臺市民文化節組委會認真研究,23家團體和個人脫穎而出,正式成為首屆煙臺市民文化節第一批合作伙伴。

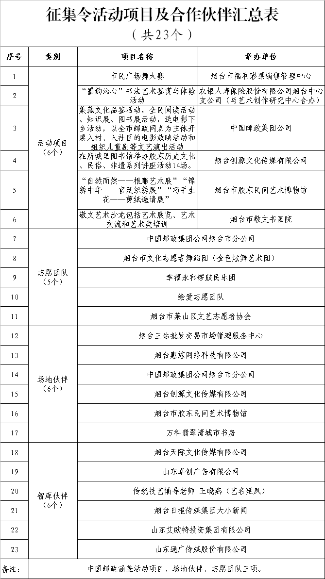
首屆“煙臺市民文化節”活動項目和合作伙伴征集活動主要是為了充分發揮群眾力量,激發廣大市民的文化主體意識和參與意識,豐富公共文化供給。征集令自2月28日發布以來,得到了社會各界的積極響應,截至3月15日,組委會共收到各類申請200余件。經煙臺市民文化節組委會認真研究,確定將農銀人壽保險股份有限公司煙臺中心支公司舉辦的“墨韻沁心”書法藝術鑒賞與體驗活動等6個活動項目納入首屆煙臺市民文化節大菜單;將煙臺市文化志愿者舞蹈團(金色炫舞藝術團)等5支團隊確定為志愿團隊;將煙臺三站批發交易市場管理服務中心等6家單位確定為場地伙伴;將山東通廣傳媒股份有限公司等6家單位和個人確定為智庫伙伴。
據悉,以上合作伙伴將納入市民文化人才庫、項目庫、資源庫,并受邀參加3月30日在文化中心廣場舉辦的“首屆市民文化節”開幕式。同時,為進一步豐富市民文化節活動供給,市文化和旅游局還將繼續開展第二批次活動項目和合作伙伴征集活動,請有意向的單位和個人持續關注煙臺市文化和旅游局官方網站和“煙臺文旅”微信公眾號。(通訊員:煙臺市民文化節組委辦)
附件:








